Navigating the digital wave: an in-depth analysis of service quality and user satisfaction in e-banking
Over the past few decades, the paradigm for e-banking services has seen a substantial transition, driven mostly by technological improvements. Technology, acting as a unifying force, has seamlessly woven itself into the fabric of information exchange and business operations. The integration of digital technologies into business has the power to drastically alter economies and culture globally (Ingram, 2021). One of the most remarkable technological developments in the financial sector is the growing attraction for digital banking over traditional banking methods. To be more specific, digital transformation is more customer-centric as it begins with a thorough grasp of customer behaviour, preferences and expectations (Osei et al. 2023).
E-banking has not only revolutionized the way customers engage with financial institutions but also redefined the banking industry. The advent of electronic banking has ushered in a myriad of advantages for both customers and banks alike. Customers can seamlessly access a spectrum of financial services through secure e-platforms without visiting physical branches (Windasari et al. 2022). The private sector banks, characterized by their adeptness in technology adoption, have become pioneers in enhancing customer service and banking effectiveness as compared to traditional banks. Divergence in customers’ opinion and expectation on banking service quality occurs when they are in the transition stage of moving from traditional banking to online banking (Arcand et al. 2017). The private sector banks offer fully automated service and a very small amount of physical banking, while the traditional banks offer physical services to a great extent and certain online services (Tyagi et al. 2024). The primary objective of e-banking is to equip businesses with the capabilities essential for enhancing customer satisfaction, reducing transaction costs, and delivering services at the customers’ convenience, wherever and whenever needed (Chaimaa et al. 2021).
As banks increasingly vie for clients within the burgeoning e-banking ecosystem, competition intensifies, necessitating a focus on enhancing service quality to secure and retain clients on their digital banking platforms. The quality of digital banking services emerges as a pivotal strategic tool, wielding the potential to elevate customer satisfaction, loyalty, and overall service excellence (Moghavvemi et al. 2018).
The landscape of the Indian banking sector, particularly with the emergence of private sector banks, has witnessed significant transformations. ICICI, as the trailblazer offering internet banking services in India, exemplifies the influence of private sector banks on the banking sector (Khan and Mahapatra 2009).
The private sector banks launch each of their products integrated with technology. Subsequently, technology-based service delivery is implemented to a greater extent and physical mode to a smaller extent. The customer feels banking services are valuable provided it is convenient to use (Khan and Anjum, 2022), availability of customer support services (Ramachandran and Chidambaram, 2012), and easy navigation through websites (Jebarajakirthy and Shankar, 2021). The banking services are hassle-free for customers; the bank should overcome the challenges faced by online banking customers, such as difficulty in use (Chaimaa et al. 2021), multi-factor authentication (Bahl, 2012), security concerns (Ataya and Ali, 2019) and a lack of customer involvement (Izogo et al. 2021). Hence, the assessment of e-service quality is essential. To address these concerns, specific variables such as reliability, privacy and security, website design, and customer service are integrated to assess e-service quality.
Knowing the customer is the key factor for a successful service provider in order to deliver supreme services, as the customer’s activity will influence the entire organization (Thasleena and Santhi, 2024). Each customers have their own choice and preferences. Therefore, one of the most important traits for fulfilling the demands of customers and surpassing their perceptions is understanding their preferences and the items and services they choose. The banks were facing challenges to meet the demands of customers if they failed to select the right service design and standards. Despite heavy investments in technology, banks continue to face customer dissatisfaction due to service inconsistencies and unmet expectations. Previous studies extensively analysed e-service quality dimensions and their direct effects on satisfaction (Ahmad et al. 2020), but failed to consider customer involvement as a potential moderating factor. Customer satisfaction varies based on their involvement. Therefore, this study examines the moderating role of customer involvement in the relationship between digital banking service quality and customer satisfaction to bridge the gap.
This research aims to analyse the dimensions of digital banking service quality and their impact on customer satisfaction. Further, it looks at how customer involvement influences the relationship between customer satisfaction and EBSQ characteristics. The outcome of the study would help the banking sector to achieve a competitive advantage.
The remaining part of the paper first discusses the literature review and hypotheses development which intend to identify key variables to measure e-banking service quality and its relation to customer satisfaction. The second section explain the research methodology used in this study. The analysis and discussion results are explained in the third section, and the limitations of the study, implications and scope for future research are discussed in the conclusion section.
Literature review and hypotheses development
In the contemporary banking industry, there is a growing acknowledgment that the provision of high-quality services bestows a lasting and sustainable competitive advantage. As technology evolves and grows more advanced, bank customers’ expectations of service quality are rising. All banking services, including checking balances, paying utility bills, transferring funds, online shopping, forex services, and more, are available to clients digitally, regardless of regular business hours (Amin, 2016). E-banking has emerged as a crucial component of the banking services portfolio that, when properly executed, improves consumer satisfaction and gives banks a competitive advantage, guaranteeing their long-term survival (Rasli et al. 2022).
Customer satisfaction is a measure of service excellence that is hard to duplicate (Yuen and Thai, 2015). In the context of customer perception, service quality is the measure of how closely the service provided aligns with their expectations—a perceived quality gauged by contrasting actual service performance with anticipated performance (Parasuraman et al. 2005). The EBSQ construct used in this study emerged from the traditional SERVQUAL framework, which focused on tangibles, reliability, responsiveness, assurance, and empathy (Parasuraman et al. 1988). The SERVPERF measure argues that service quality should be more accurate when studying perception without comparing expectation (Cronin and Tailor, 1992). In an online context, the traditional service quality dimensions, tangibility and empathy, will not examine in the digital service experience. Parasuraman et al. (2005) identified the E-S-QUAL model to measure e-banking services, which consists of four key components: privacy, efficiency, fulfilment and system availability. SERVQUAL, though a generic and logical model, is not enough to measure service quality across various services, as each service possesses a certain level of uniqueness. To overcome this limitation, among various Electronic Banking Service Quality (EBSQ) models, this study utilized the E-S-QUAL model, as it best aligns with the research objective of examining functional aspects of e-banking that directly influence customer satisfaction. E-S-QAUL measure uses metrics for measuring e-banking services and the dimensions of SERVQUAL models; those dimensions are flexible to be incorporated with other service quality measures meaningfully. The service quality measurement based on EBSQ dimensions assists banks in enhancing customer perception (Singh, 2024). This model focuses on reliability, website design, privacy and security, customer service and support, which addresses customers’ expectation of quick, secure and reliable banking services, thus making it more suitable than other models such as SERVQUAL and SERVPERF, which emphasise more traditional banking service quality. To sum up, even while SERVQUAL and SERVPERF are still fundamental models in the literature on service quality, their inability to handle technology-mediated banking services made it necessary to implement an EBSQ model specifically designed for e-banking. Since the EBSQ framework fully captures the functional and security aspects of e-service quality, it is far more effective in accomplishing the study’s objectives and offers valuable insights into the variables affecting customer retention in private sector e-banking services.
E-banking service quality is conceptualized as the evaluation of online services provided by the bank by its customers (Ul Haq and Awan, 2020). This assessment is grounded in four primary dimensions, namely website design, reliability, privacy and security, and customer service and support (Jayawardhena, 2004; Saccani et al. 2014; Haq and Awan, 2020). The ease of using the website and customer service support was found to significantly influence digital banking, followed by security and privacy (Gautam and Sah, 2023).
Banks may make the customer experience more predictable and consistent by matching services to their expectations (Gao and Fan, 2021). Customer involvement helps the banks to achieve this goal to a greater extent. Highly involved customers will be particularly encouraged to be delighted with online services because of their improved search features and easy access to required information (Sanchez-Franco, 2009). Involvement enables customers to set expectations for potential outcomes (Sathiyavany and Shivany, 2018). By considering this issue, customer involvement is incorporated with the study as a moderating variable between EBSQ dimensions and customer satisfaction. This study thoroughly examines the four EBSQ dimensions as website design, customer service and support, privacy and security, and reliability, as well as consumer involvement as a moderating factor.
Reliability, recognized as a fundamental dimension in studying quality of e-services (Mansur et al. 2022; Widiyanto et al. 2021), denotes the ability to meet promises reliably and consistently (Parasuraman et al. 2005). Reliability directly influences customer satisfaction, which consists of prompt services on time, dependability and proper record keeping (Famiyeh et al. 2018). It is the dependability and consistency of the services offered by the bank that directly affect the usage of digital banking and the satisfaction of customers (Hammoud et al. 2018). Reliability significantly influences customer satisfaction (Beshir and Zelalem, 2020). Hence, the following hypotheses were formulated.
H1: Reliability of e-banking services positively influences customer satisfaction
Privacy and security, integral components of EBSQ, encompass the customers’ confidence that the website is secure from hackers and that any shared data should be kept private (Hussien and Abd El Aziz, 2013). Regarding privacy and security, several elements were found, including safety and the safeguarding of financial and personal data. E-banking users establish confidence if the service provider guarantees robust privacy and security measures on the e-banking platform (Shankar and Kumari, 2016). The customers are willing to use e-banking when they ensure protection to their confidential data and security of transactions (Ashiq and Hussain, 2023).
H2: Privacy and security of e-banking services positively influence customer satisfaction
Moving on, website design, the subsequent dimension of e-banking, revolves around the various interactive features of the website, facilitating smooth navigation. An effective e-service provider must offer a website that is user-friendly, easily comprehensible, minimizes search effort, provides clear details on services, and enhances interactivity with customers (Lee et al. 2006). Innovative and user-friendly website design significantly influences customer satisfaction, trust and loyalty (Wardhani et al. 2022).
H3: Website design positively influences customer satisfaction
The customer service and support, emerged as a significant factor in assessing service quality (Amin, 2016). Customer trust is more likely to be established if the service support team promptly responds to questions and demonstrates a straightforward and efficient recovery procedure (Quach et al. 2016). Customer service and support identified as an important determinant of satisfaction level (Alkhaibari et al. 2023).
H4: Customer service and support in e-banking positively influence customer satisfaction
Customer satisfaction is the evaluation of products or services offered by a business concern. It is the ambience of pleasure or displeasure felt by the customer after availing digital banking services (Hammoud et al. 2018). Enhancing customer satisfaction and loyalty is largely dependent on service quality. Several studies show a positive correlation between e-service quality and customer satisfaction (Asiyanbi and Ishola, 2018; Mwiya et al. 2022). When a customer has a pleasant encounter with a product or service, they become delighted and loyal to it. On the other hand, if individuals have a bad experience, they feel dejected and strive to switch over. In the banking industry, customers would behave positively if they received quality service in addition to innovative products (Ullah, 2021).
Moderating role of customer involvement in e-banking services
Customer involvement is the range of engagement that the customer perceives as necessary to successfully pursue a certain activity or service. In the context of e-banking, the attitude of customers changes based on their level of involvement (De Oliveria et al. 2020). For users who were highly involved, they had a far greater impact on satisfaction. However, the customers who were actively involved in their choices, customer trust had a higher impact on satisfaction, whereas for customers who were very egocentric, it had a smaller impact (Sanchez-Franco, 2009). Highly involved customers are more likely to carefully search, evaluate and decide which products to buy online than low involved customers. If the bank keeps its assurance, it gains their satisfaction, trust and loyalty. They carefully gauge the reliability and precision of the services offered. Conversely, low-involved customers are more likely to disregard the guidance provided by e-service providers as well as the accuracy and dependability of the service, which leads to a decline in customer satisfaction, loyalty, and trust (Kim et al. 2006). Akin to this, customers with the highest e-banking activity tend to carefully assess services and have higher expectations for the security of their online services. Therefore, highly involved customers feel satisfied with e-banking providers when they supply a safe e-banking platform, more than do low involved customers (Sankar and Jabrajakirthy, 2019). Highly involved customers are relying less on customer service support groups because they are well aware of e-service technical and product side. However, because they lack knowledge about e-services, customers who are less involved are more dependent on customer support agents to solve technical problems (Thaichon et al. 2014).
Based to the previous review, the influence of EBSQ dimension on customer satisfaction would vary based on the user involvement in electronic banking. And therefore, the link between dimensions of EBSQ and customer satisfaction to digital banking is moderated by customer involvement in digital banking. In light of this the following hypotheses were formulated.
H5: Customer Involvement moderates the relationship between EBSQ dimensions and customer satisfaction in such a way that the relationship is stronger when the customer involvement is high and the relationship is weaker when the customer involvement is lower.
H5a: Customer Involvement moderates the relationship between reliability and customer satisfaction in such a way that the relationship is stronger when the customer involvement is high and relationship is weaker when the customer involvement is lower.
H5b: Customer Involvement moderates the relationship between website design and customer satisfaction in such a way that the relationship is stronger when the customer involvement is high and the relationship is weaker when the customer involvement is lower.
H5c: Customer Involvement moderates the relationship between privacy and security and customer satisfaction in such a way that the relationship is stronger when the customer involvement is high and relationship is weaker when the customer involvement is lower.
H5d: Customer Involvement moderates the relationship between customer service and support and customer satisfaction in such a way that the relationship is stronger when the customer involvement is high and relationship is weaker when the customer involvement is lower.
The previous research has explored general service quality indicators and their impact on customer behaviours, this study goes further by introducing the digital banking service quality (EBSQ) scale. It is evident from a study of previous research that the most important aspects of e-banking service quality are privacy, security, website design, reliability, customer service and support. The EBSQ scale seeks to assess and comprehend customer perception regarding the level of digital banking service quality of private sector banks and to investigate the moderating role of customer involvement in the relationship between customer satisfaction and dimensions of EBSQ, filling a critical knowledge gap.
Conceptual model of the study
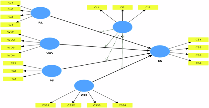
By observing the development in digital banking from the literature review of service quality, four EBSQ dimensions were identified, namely reliability (RL), website design (WD), privacy and security (PS), customer service and support (CSS). The service quality dimensions represent SERVQUAL model with reliability, privacy and security, customer service and support with importance to website design. The study makes an attempt to examine the moderation effect of customer involvement (CI) on the relationship between EBSQ dimensions and customer satisfaction (CS) as shown in Fig. 1.

link
